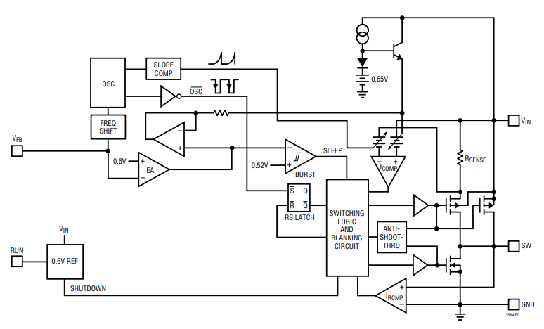
LTC3564稳压器功能框图

主控制环路
LTC3564 采用恒定频率、电流模式的降压架构。主开关(P 沟道 MOSFET)和同步开关(N 沟道 MOSFET)均为内置器件。在正常工作时,每当振荡器设定 RS 锁存器时,内部顶部功率 MOSFET 就会被导通;而当电流比较器(IcoMP)复位 RS 锁存器时,该 MOSFET 被关闭。IcoMP 复位的电感峰值电流由误差放大器(EA)的输出控制。当负载电流增加时,反馈电压(FB)相对于 0.6V 参考电压会略微下降,从而使 EA 的输出电压上升,直到平均电感电流与新的负载电流相匹配。在顶部 MOSFET 关闭期间,底部 MOSFET 会导通,直到电感电流开始反向(由电流反向比较器 IrcMP 检测)或下一个时钟周期开始。
突发模式(Burst Mode)操作
LTC3564 支持突发模式操作,在此模式下,内部功率 MOSFET 会根据负载需求间歇性地工作。
在突发模式中,无论输出负载如何,电感的峰值电流都被设定为大约 180mA。每个突发事件可能只持续几个周期(在轻负载下),或者在中等负载下几乎连续运行,中间穿插短暂的“睡眠”间隔。在这些突发事件之间,功率 MOSFET 及所有非必要电路都会被关闭,使静态电流降低至 20μA。在此睡眠状态下,负载电流完全由输出电容供电。当输出电压下降时,EA 放大器的输出会上升,超过睡眠阈值,触发突发比较器(BURST comparator)启动顶部 MOSFET。此过程会根据负载需求以一定频率重复进行。
短路保护
当输出短路至地时,如果电感电流没有足够时间衰减,可能会超过最大峰值电流。为防止电感电流失控,允许底部 N 沟道 MOSFET 保持导通超过一个周期,从而让电感电流有时间下降。
压降操作(Dropout Operation)
当输入电压下降到接近输出电压时,占空比将增加到最大导通时间。进一步降低输入电压将迫使主开关在多个周期内保持导通,直到达到 100% 占空比。此时,输出电压将由输入电压减去 P 沟道 MOSFET 和电感上的压降决定。
需要特别注意的是,在低输入电压下,P 沟道开关的导通电阻 Rps(on) 会增加(见典型性能特性图)。因此,用户在 LTC3564 以 100% 占空比和低输入电压运行时,应计算功耗(详见“应用信息”中的热设计考虑部分)。
斜率补偿与电感峰值电流
斜率补偿通过在占空比超过 40% 时向电感电流信号中加入补偿斜坡,来防止高占空比下的次谐波振荡,从而确保恒定频率架构的稳定性。通常,这会导致在占空比大于 40% 时最大电感峰值电流降低。然而,LTC3564 采用了一种专利方案来抵消这个补偿斜坡,使得最大电感峰值电流在所有占空比下保持不变。
如有型号需求,可直接联系兆亿微波电子元器件商城客服进行咨询及选型。