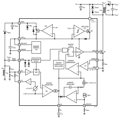
操作原理
LT8316 是一款高压电流模式开关控制器,专为隔离型反激拓扑设计。此类电路通常遇到的难题是:必须把隔离变压器副边的输出电压信息传回原边,才能实现稳压。传统做法采用光耦隔离电路,这不仅浪费输出功率、增加成本和体积,还存在动态响应受限、非线性、器件间差异及寿命老化等问题。

LT8316 无需光耦,它通过检测变压器第三绕组上的反激脉冲波形来获取隔离输出电压信息,仅用两只电阻即可设定输出电压。
芯片采用边界模式控制(亦称临界导通模式),工作在连续导通模式与断续导通模式的边界。由于边界模式的特性,当副边电流接近为零时,可从第三绕组电压直接推算输出电压,从而无需额外电阻电容即可改善负载调整率。
系统框图给出了整体架构。大部分模块与传统开关电源类似,包括电流比较器、内部基准、LDO、逻辑、定时器和 MOSFET 栅极驱动。创新部分则包含专用采样误差放大器、温度补偿电路、输出电流调节器以及耗尽型启动 FET。
耗尽型启动 FET
LT8316 内部集成一颗耗尽型 MOSFET。启动时,该管为 INTVcc 电容充电,使芯片获得初始供电并开始开关动作,省去了外部泄放电阻等元件。
边界模式工作
边界模式是一种变频、电流模式的开关策略。外部 N 沟道 MOSFET 导通后,电感电流上升,直至达到由 Vc 引脚电压与电流检测电阻共同设定的限值。MOSFET 关断后,第三绕组电压上升至“输出电压 × 第三/副边匝比”。当输出二极管电流降为零,第三绕组电压开始下跌。DCM 引脚内的边界检测比较器捕捉到这一负 dV/dt,触发采样保持电路去采样 FB 电压。一旦第三绕组电压跌到最低点并停止下降,边界比较器立即重新开启内部 MOSFET,使开关损耗最低。
由于每周期都将副边电流归零,寄生电阻压降不会引起负载调整误差;同时可用更小尺寸的变压器,且不会出现次谐波振荡。
断续导通模式工作
随着负载变轻,峰值开关电流减小。为维持边界模式,开关频率需不断升高。但频率过高会增大开关与栅荷损耗。为此,芯片内部振荡器将最高开关频率限制在 140 kHz;一旦触及该上限,频率开始降低,转入断续导通模式。
低纹波突发模式工作
与传统反激变换器不同,LT8316 必须让 MOSFET 周期性开关以产生反激脉冲,从而刷新采样输出电压。为了正确采样,一个成形良好的反激脉冲宽度必须大于最小关断时间,因此需要保证最小关断电流,以获得足够时长的反激脉冲。
当负载极轻时,LT8316 在维持最小电流限值的同时降低开关频率,既减少能量输送,又能正常采样输出电压。由于仍需产生反激脉冲以实现稳压,芯片设定了最低 3.5 kHz 的开关频率;该频率决定了输出电压的采样间隔,并带来约为满载功率 1 % 的最小负载需求。
将 SMODE 引脚接至 INTVcc 可进入待机模式(Standby Mode),此时最低开关频率降至 220 Hz,从而进一步降低最小负载要求,代价是采样间隔变长。
恒压/恒流(CV/CC)稳压
与传统电压稳压器类似,LT8316 内部采用跨导(Gm)放大器实现输出电压的恒压(CV)调节。同时,芯片还集成电流调节环路,将估算的输出电流限制在由 IREG/SS 引脚电压设定的目标值。
当负载电流低于设定点时,芯片工作在恒压模式;当负载电压低于设定点时,则转为恒流(CC)模式,实现先恒压后恒流的自动切换。
如有型号采购及选型需求,可直接联系兆亿微波电子元器件采购商城。