LT5560 内部包含一个双平衡混频器、一个共基极输入缓冲放大器以及偏置/使能电路。该芯片专为最高 4 GHz 的频率转换应用而设计,若在更宽频段内工作,性能会有所下降。为获得最佳性能,射频输入与输出应作差分连接。本振(LO)输入可由单端源驱动,支持低本振或高本振两种注入方式。LT5560 在量产测试时采用单端本振驱动进行表征。

芯片的静态直流电流可通过外接电阻在 4 mA 以下至约 13.5 mA 范围内调节,使用户能够根据具体应用在三阶交调性能(IIP3)与功耗之间做出权衡。
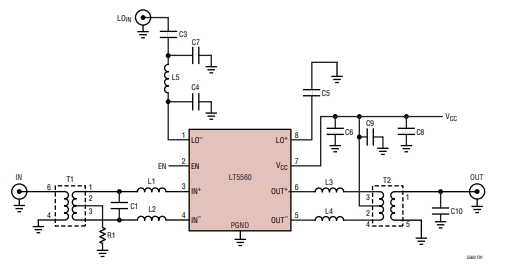
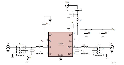
依据不同应用需求,提供三块演示板,详见表 1。所列输入/输出频率范围基于实测 12 dB 回波损耗带宽,而本振端口频率范围则基于 10 dB 回波损耗带宽。DC963B、DC991A 与 DC1027A 的通用电路拓扑分别示于图 1、图 2 与图 3,其 PCB 布局分别见图 23、图 24 与图 25。低频演示板 DC1027A 还可重新配置用于上变频应用。
如有型号采购及选型需求,可直接联系兆亿微波电子元器件采购商城。





