使能控制(Enable Control)
NCP45560 有两个型号:NCP45560-H 和 NCP45560-L,二者仅在使能控制的极性上有所不同。
NCP45560-H 支持高电平使能。当 Vcc 供电引脚电压足够且 EN 引脚为高电平时,MOSFET 被使能;当 EN 为低电平时,MOSFET 被关闭。EN 引脚内部下拉至地,确保未驱动时 MOSFET 保持关闭状态。
NCP45560-L 支持低电平使能。当 Vcc 供电引脚电压足够且 EN 引脚为低电平时,MOSFET 被使能;当 EN 为高电平时,MOSFET 被关闭。EN 引脚内部上拉至 Vcc,确保未驱动时 MOSFET 保持关闭状态。
电源时序(Power Sequencing)
NCP45560 可在任意电源时序下工作,但输出开启延迟性能可能与规格书不一致。为达到指定性能,推荐以下两种电源时序:
Vcc → VIN → VEN
VIN → Vcc → VEN
在使能 EN 引脚时,Vcc 必须 ≥ 2 V,以确保使能信号被正确锁存。若 EN 在 Vcc 达到 2 V 之前被拉高,可能导致使能无效。
负载泄放(Load Bleed / Quick Discharge)
NCP45560 内置泄放电阻 RBLEED,用于在 MOSFET 关闭后将负载电荷泄放至地。泄放电阻与一个泄放开关串联,仅在 MOSFET 关闭时激活。MOSFET 与泄放开关不会同时导通。
BLEED 引脚必须通过以下方式连接至 VOUT:

直接连接(如上图所示),或通过外部电阻 REXT 连接(如下图所示),REXT 不得超过 1 kΩ,可用于增加总泄放电阻值。

必须确保 RBLEED 上的功耗处于安全范围内,其最大持续功耗为 0.4 W。可通过 REXT 降低 RBLEED 上的功耗。
PowerGood 功能
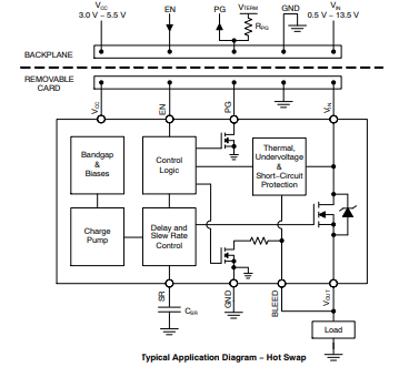
NCP45560 提供 PowerGood 输出(PG),用于指示 MOSFET 栅极是否已完全充电。PG 为开漏输出,高电平有效,需外接 ≥1 kΩ 的上拉电阻 RpG 至外部电压源 VTERM,且该电压需兼容后续连接器件的输入电平(如上两张图所示)。
PG 可用于作为系统中其他高电平使能器件的使能信号(如下图所示),实现设计保证的电源时序控制,减少系统控制器所需的使能信号数量。若应用中不使用 PG 功能,应将 PG 引脚接地。

短路保护(Short-Circuit Protection)
NCP45560 具备短路保护功能,用于在突发高电流事件(如 VOUT 对地短路)时保护芯片及系统。该保护电路仅在 MOSFET 栅极完全充电后激活。
激活后,电路持续监测 VIN 引脚与 BLEED 引脚之间的电压差。为通过 BLEED 引脚监测 VOUT 电压,必须将 BLEED 引脚直接或通过 REXT(≤1 kΩ)连接至 VOUT(如上图1-2所示)。此时,短路保护可监测 MOSFET 上的压降。
若 MOSFET 压降 ≥ 短路保护阈值电压,MOSFET 将立即关闭并激活负载泄放。芯片将锁存在此关闭状态,直到 EN 引脚被切换或 Vcc 被重新上电,此时 MOSFET 将以正常开启延迟和斜率控制方式重新导通。
引发短路保护的 MOSFET 电流可通过以下公式估算:
短路电流 = 短路保护阈值电压 ÷ MOSFET 导通电阻(RDS(on))