近年来,为了方便使用,随着越来越多的工具均采用无线化设计。因此,储能元件的需求也与日俱增。在一些应用比如扫码枪中,会有越来越来越多的客户考虑采用电池或者超级电容作为储能元件, 锂电池和超级电容的储能原理不同,相应的充电放电曲线也不相同,本文基于TI的BQ25798+TPS25221提出了一种能够既给锂电池充电,又可以给超级电容充电的方案,无需在原理图或者Layout做任何修改,简化客户的研发流程。
1. 整体方案
1.1 设计需求
以扫码枪为例,一般由充电底座和扫码枪本体构成,充电底座提供充电功能,扫码枪用来实现扫描二维码等功能。从供电角度来分析,充电底座中主要包括了充电芯片Charger,扫码枪中主要包括了储能芯片以后后级电路供电所需要的DCDC变换芯片。
在扫码枪应用中,客户的储能元件主要选择锂电池和超级电容两种类型,两种介质充电均可分成两个阶段:恒流充电和恒压充电,主要的区别在于超级电容可以放电至0V但是锂电池不能放电很深并且随着放电深度的增加内阻会不断上升,从而导致深度放电时充电的电流也需要进行控制,这也给客户设计同一套充电系统能够既给锂电池充电又给超级电容充电增加了难度,本文提供的设计框图就出色地解决了这个问题,同一套方案BQ25798+TPS25221,无需进行原理图或者Layout的修改,即可分别给两套储能元件进行充电,客户仅需购买一套充电底座即可给锂电池扫码枪或者超级电容扫码枪进行充电,无需配套使用充电底座和扫码枪。
1.2 方案框图
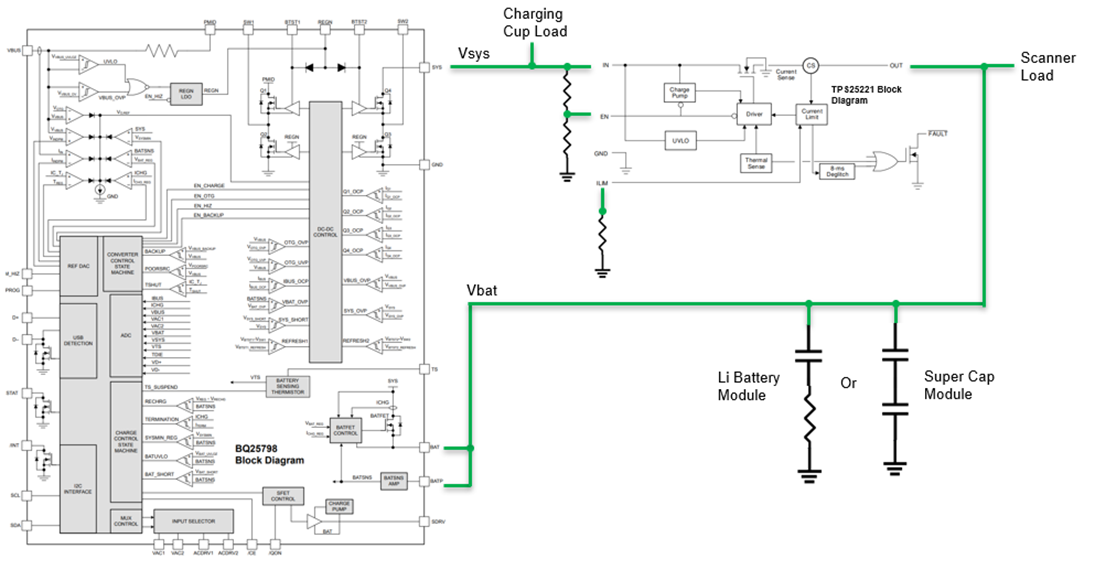
图一显示的是BQ25798+TPS25221的整体方案设计框图,如图所示,BQ25798的SYS管脚连接到TPS25221的IN管脚上,BQ25798的BAT管脚连接到TPS25221的OUT管脚上,储能元件锂电池或者超级电容接在BAT线路上。相应的扫码枪的负载就由BAT管脚上的线路直接提供,充电底座上的负载接在Vsys上,由Vsys来提供电能。
整个系统的供电由接在BQ25798的VBUS管脚上的adapter或者USB来提供,经过内部的BUCK-BOOST电路将电能传递到SYS管脚,此时在SYS管脚的电能由两条路径可以选择:
1)内部的BATFET
2)外部的TPS25221
当扫码枪从充电底座上拿起时,整个扫码枪系统的供电完全由储能元件提供,当扫码枪放在底座上充电时,整个扫码枪和充电底座系统的供电完全由Adapter或者USB提供。

Figure 1. BQ25798+TPS25221方案框图
下文工作模式介绍中会详细介绍系统是如何工作。
1.3 BQ25798介绍
BQ25798是一款完全集成的BUCK-BOOST架构的Charger芯片,适用于1-4节锂离子电池和锂聚合物电池,内部集成了包裹4个工作在开关状态的MOSFET,输入侧和充电电流的感应电路,给电池充电的MOSFET以及BUCK-BOOST架构所需要的环路补偿电路。该芯片可以为各种输入源(包括传统的USB适配器,高压USB-PD适配器等)的电池充电,该芯片可以根据输入电压和电池电压在降压,升压和降压-升压模式下无缝切换,无需主机进行控制。该芯片提供了一个可选的双输入源选择器,优先考虑第一个可用的输入源,主机可以使用I2C在输入源之间进行手动切换。 具体描述可以参照BQ25798的datasheet获取更多详细信息。
1.4 TPS25221介绍
TPS25221是一款load switch芯片,使用外部的电阻器,可以设置限制的电流在275mA到2.7A(典型值)之间,在较高的电流限制设置下,ILIMIT的精度可以达到±6%。芯片会控制电源开关的上升和下降时间,以最大限度的减少开关动作期间的电流波动。当负载尝试消耗超过ILIMIT设置的最大电流时,内部的MOSFET会进入恒流模式,以使ILOAD保持在ILIMIT或以下。进而可以保护电路以免承受过流风险。
2. 工作模式介绍
BQ25798+TPS25221方案按照储能元件是锂电池或者是超级电容的不同,会有相应的充电模式,下文会做详细介绍。
2.1 锂电池充电模式
如下图2所示为锂电池充电的架构,此时TPS25221处在Disable模式,内部的MOSFET关断。此时就可以等效为BQ25798作为charger给锂电池充电,具体细节可以参考BQ25798 datasheet来获得更多详细信息。

Figure 2. 锂电池充电方式
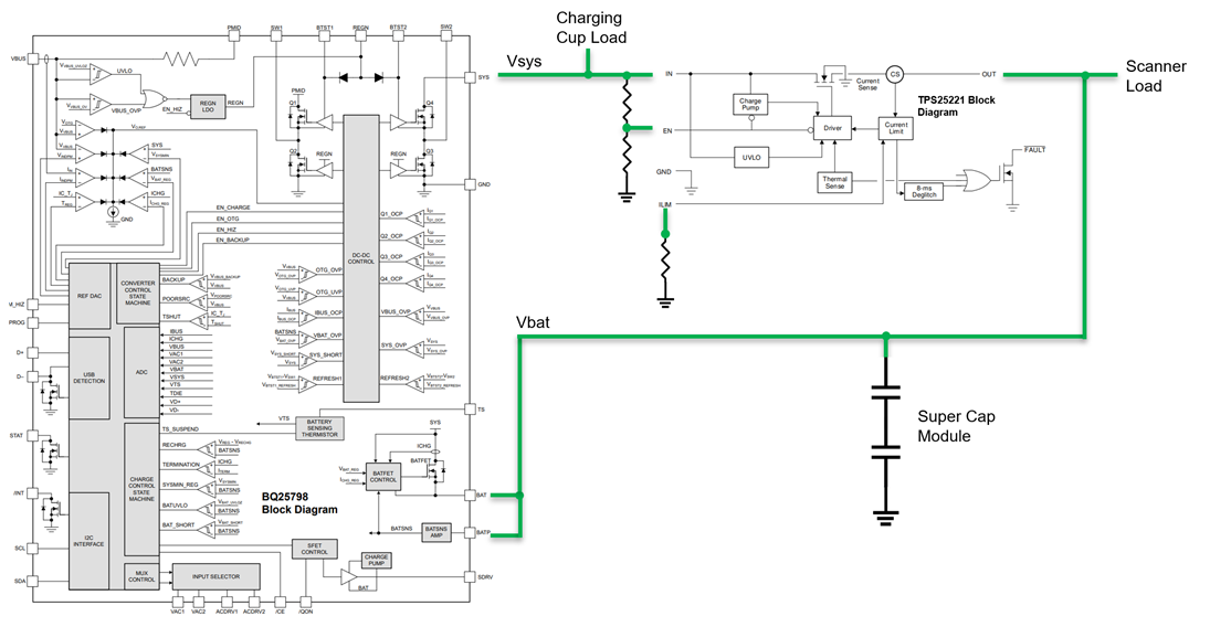
2.2 超级电容充电模式
BQ25798本身是一款锂电池充电器,锂电池放电深度很深时,由于锂电池电池内阻急剧增大,为了保护锂电池,我们的charger会有充电电流的限制,以免锂电池温升过快损坏电池。如下图3所示,当电池的电压过低时(放电深度过深),开始充电时可能处在涓流充电(trickle charge)或者预充电(pre-charge)阶段, 这两种状态下的充电电流都没有办法达到实际设置的fast-charge电流。

Figure 3. BQ25798充电流程
但是当储能元件变为超级电容时,由于超级电容和锂电池的物理特性不同,从充放电的角度来说,超级电容可以放电至0V,并且充电的时候并没有因为放电深度的不同从而对充电电流有不同限制。所以如果只用BQ25798来给超级电容充电就会遇到两个问题:
1)没有办法给放电至0V的超级电容充电。
2)当放电深度较深时,充电时间很长。
针对以上两个问题,结合BQ25798内部的控制逻辑,通过增加一个外部充电回路,来使得充电电流在深度放电时不通过BQ25798内部的BATFET,而从TPS25221提供的外部MOSFET来流向超级电容进行充电。充电过程如下(以5V超级电容为例):
1)超级电容电压0-2.5V阶段:此时TPS25221开启,充电电流主要经过TPS25221流向超级电容。
2)超级电容电压2.5-5V阶段:TPS25221开启,充电电流经过内部的BATFET和外部的TPS25221流向超级电容。
充电过程1和2中的分界点2.5V主要是来自于BQ25798的Vsysmin最低只能支持到2.5V,在实际应用中,可以将该值设定的高一些。但是这样会在1阶段充电时给TPS25221带来更大的温升问题,以2.5V为例,如果此时流经TPS25221的电流为800mA, P=2.5*0.8=2W, 假设芯片top温度为80C,此时junction温度=20+2*8.7=97.4C.(8.7为TPS25221在DRV封装下的温升参数)。当Vsysmin设的越高,TPS25221的junction 温度就会越高,可能会触发TPS25221的thermal shutdown.

Figure 4. TPS25221温度信息
BQ25798在给5V超级电容充电时,需要将Vreg配置成2s下的5V以上,通过配置不同的百分比来配置不同的Vbat_lowv电压,从而配置从pre charge进入到fast charge的电压。Vbat_lowv的值应该低于Vsysmin这样2阶段充电时才能保证在fast charge阶段。下图为超级电容充电方式。

Figure 5. 超级电容充电方式
2.3 充电模式切换
如上文所述,当给锂电池充电时,BQ25798正常工作,TPS25221处在关闭状态。当给超级电容充电时,BQ25798和TPS25221均正常工作。当我们需要给不同的储能元件提供相应的充电回路时,首先就需要判断此时接进来的储能元件是锂电池还是超级电容,本文提供一种基于TS pin的解决方式:
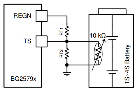
因为super cap不需要热敏电阻而锂电池需要热敏电阻来判断是否工作正常,下图为datasheet中有关TS pin外围电路的接法。

Figure 6. TS外围电路接法
当锂电池在位时,锂电池内部的热敏电阻和外部的R1,R2在TS pin处产生一个随温度变化的电压,假设客户目前使用的是103AT NTC热敏电阻,根据JEITA guideline选取T1=0C,T5=60C通过datasheet中的计算公式可以计算出RT1=5.24kohm, RT2=31.31kohm. 当锂电池的温度变化时,通过测量TS pin的电压即可知道锂电池的温度,同样也可以依此来判断锂电池是否在位。
当超级电容在位时,由于并没有热敏电阻存在,所以可以近似认为热敏电阻开路,阻值非常大,查阅103AT NTC的规格表,可以认为此时温度非常低,低于TI=0C所以此时充电会停止。但是此时实际情况是超级电容在位,通过将这里的温度信息和整机测量的温度信息做对比,如果整机的温度信息正常,就需要MCU通过I2C配置REG18 bit 0[TS_IGNORE]=1来忽略掉charger的TS pin的信息。从而实现通过TS pin的信号来判断是锂电池还是超级电容。
另外,判断出储能元件之后,仍需要对TPS25221进行控制,TPS25221自带EN pin,所以可以通过在ENpin和GND之间并联一个N沟道MOSFET,门级信号来自于MCU,当MCU判断出此时是锂电池在位时,GPIO口输出低电平,MOSFET关断,EN电压由Vsys分压得到,处在高电平位置。
当MCU判断出此时是超级电容在位时,GPIO口输出高电平,MOSFET导通,EN电压经过MOSFET直连到地,处在低电平位置,从而控制TPS25221的导通。
需要注意的是在超级电容在位情况下,当进入恒压充电时,需要主动关闭TPS25221, 此时可以通过BQ25798的REG3B_VBAT_ADC来得知此时的电压值,当电压到达VREG的配置值之后,就通过GPIO输出低电平信号来关断TPS25221。

Figure7. TPS25221控制方法
3. 测试波形
使用BQ2598EVM和TPS25221EVM搭建硬件测试平台,BQ25798是专门的锂电池充电charger所以波形不再进行分析,主要对BQ25798+TPS25221给超级电容充电来进行分析。硬件测试平台如下图所示。

Figure 8. BQ25798+TPS25221硬件测试平台
3.1 超级电容充电
测试条件Vbus=5V,负载为两节超级电容串联,满充电压为5V。配置TPS25221电流的上限为300mA(Rlimit=190Kohm), BQ25798的BAT管脚充电电流为500mA, Vsysmin设置为2.5V, VREG设置为5.1V, Vbat_lowv设置为15%的VREG, pre_charge电流设置为400mA, 充电中止电流为200mA。在上述条件下,BQ25798+TPS25221的测试波形如下图所示:

Figure 9. BQ25798+TPS25221测试波形
CH1黄色表示Vsys电压,CH2Vbat表示超级电容的电压,CH4绿色表示的是最终流入超级电容里的电流,按图中所示,可以分为四个阶段:
1)Stage 1: 超级电容现在是0V状态,TPS25221处于关闭状态,Vsys处于配置的最低电压值2.5V, BQ25798处于关闭状态,并没有给超级电容充电。
2) Stage 2: 开启BQ25798和TPS25221, Ichg检测到充电电流大约为400mA左右,和理论值相符。(300mA+100mA)。此时超级电容的电压从0V开始上升,BQ25798处在trickle charge状态,只能提供100mA电流,TPS25221提供300mA电流。需要注意此时TPS25221Vin和Vout两端承受较大压降,可能会出现thermal shutdown。
3)Stage 3: 当超级电容的电压达到2.5V时,进入Stage 3。上文提到Vbat_lowv配置为15%的VREG也就是5.1V*0.15=0.765V,证明BQ25798认为2.5V电压已经进入fast charge模式,如图7所示此时充电电流大约为800mA, 其中300mA仍由TPS25221限流提供,500mA由BQ25798的BAT管脚提供。此时Vsys电压会随着Vbat电压的升高而不断提高。
4)Stage 4: 当Vbat电压达到设置的VREG之后,充电状态从恒流模式进入恒压模式,此时关闭TPS25221, 充电电流不断下降,直至降低到term current 200mA,充电过程结束。
4. 参考文献
1. BQ25798 Datasheet (SLUSDV2A)
2. TPS25221 Datasheet (SLVSDT3D)
来源:TI
作者:Mason Liu